热门标签

皇冠信用网可以占几成_三大 EDA 巨头断供,中国半导体产业的突围战?

时间:10个月前   阅读:5626   评论:1

皇冠登一登二登三区别(www.hg0088.us)实时更新最新最快的皇冠管理端登3手机网址,皇冠管理端登3手机代理管理端,皇冠管理端登3手机会员管理端、提供皇冠管理端登3?美国商务部近期被曝要求三大EDA(电子设计自动化)软件巨头——Synopsys、Cadence和西门子EDA——停止向中国供应技术皇冠信用网可以占几成。这一传闻虽尚未完全证实,却已引发行业震动。为何一款设计软件能成为美国牵制中国半导体的“命门”?

01

EDA封锁传闻

据FT报道,特朗普政府已要求提供用于设计半导体的软件的美国公司停止向中国企业出售其服务,这是最新举措,旨在加大中国开发先进芯片的难度皇冠信用网可以占几成。

皇冠信用网可以占几成_三大 EDA 巨头断供皇冠信用网可以占几成,中国半导体产业的突围战?

据报道,几位知情人士表示,美国商务部已要求所谓的电子设计自动化集团(包括Cadence、Synopsys 和 Siemens EDA)停止向中国供应技术皇冠信用网可以占几成。 据知情人士透露,美国商务部负责监管出口管制的机构——工业和安全局(BIS)已通过信函向这些公司发出了这项指令。

目前尚不清楚是否每家美国EDA公司都收到了信函皇冠信用网可以占几成。 此举标志着美国政府为遏制中国开发尖端人工智能芯片的能力而采取的重大新举措。今年4月,华盛顿限制了英伟达专为中国市场设计的人工智能芯片的出口。

新思科技首席执行官萨辛·加齐(Sassine Ghazi)在周三(5月28日)举行的第二季度财报电话会议上表示:“我们了解相关报道和猜测,但新思科技尚未收到美国商务部工业和安全局的通知皇冠信用网可以占几成。因此,我们重申的全年业绩指引反映了我们目前对BIS出口限制的理解,以及我们对中国市场(收入)同比下降的预期。”

皇冠信用网可以占几成_三大 EDA 巨头断供皇冠信用网可以占几成,中国半导体产业的突围战?

展开全文

但美国商务部一位官员表示:“正在审查对中国具有战略意义的出口皇冠信用网可以占几成。在某些情况下,(该部门)在审查期间暂停了现有的出口许可证,或施加了额外的许可要求。”

虽然EDA软件在整个半导体行业中所占份额相对较小,但其允许芯片设计人员和制造商开发和测试下一代芯片,使其成为供应链中的关键部分皇冠信用网可以占几成。

报道称,新思科技、Cadence设计系统公司和西门子EDA公司(隶属于德国西门子公司西门子数字工业软件公司)占据了中国EDA市场约80%的份额皇冠信用网可以占几成。这三家公司均未立即回应置评请求。

02

芯片设计命脉皇冠信用网可以占几成,EDA软件的战略价值

EDA(Electronic Design Automation)通过计算机辅助完成芯片设计、验证、布局等全流程皇冠信用网可以占几成。现代芯片集成了数百亿晶体管,若依靠传统手工设计,单个工程师需耗费数千年才能完成一款5纳米芯片的布线。EDA工具通过自动化算法,将设计周期缩短至数月,成本降低上百倍。

皇冠信用网可以占几成_三大 EDA 巨头断供皇冠信用网可以占几成,中国半导体产业的突围战?

根据加州大学Kahng教授的计算分析,在2011年一片芯上系统SoC的设计费大约是4000万美元皇冠信用网可以占几成。如果没有EDA技术迚步,这笔费用会上升至77亿美元,EDA软件让设计费用整整降低了200倍。

在半导体产业向3nm及更先进制程迈进的过程中,EDA工具正推动着从设计到制造的全产业链革命皇冠信用网可以占几成。

以台积电3nm工艺开发为例,EDA工具不仅完成晶体管级仿真验证,更通过虚拟晶圆厂技术将试错成本降低90%皇冠信用网可以占几成。这种变革首先体现在工艺设计套件(PDK)的深度集成上,其将1500+工艺参数模型封装为标准化工具包,使设计规则校验从人工逐条核对转变为自动化流程,显著缩短了流片准备周期。

皇冠信用网可以占几成_三大 EDA 巨头断供皇冠信用网可以占几成,中国半导体产业的突围战?

与此同时,数字孪生技术正在重构制造环节的决策逻辑,三星电子通过ANSYS工具构建的热力学仿真系统,可提前预测芯片封装变形风险,将物理原型验证次数从传统模式下的数十次压缩至3-5次皇冠信用网可以占几成。

更值得关注的是EDA与智能制造系统的深度融合,联电UMC通过将EDA数据流与MES系统对接,实现了晶圆缺陷率预测准确度达98%的实时质量管控皇冠信用网可以占几成。

这种跨环节的数据贯通不仅体现在参数传递层面,更催生出“设计——制造——反馈”的闭环优化机制——工程师在RTL设计阶段即可预判光刻工艺的可行性,使芯片研发从线性流程进化为网状协同系统皇冠信用网可以占几成。

可以说,在现代半导体体系中,没有EDA,芯片设计如同无米之炊皇冠信用网可以占几成。

03

美国的三重“锁喉术”

EDA是芯片设计的核心工具,贯穿从逻辑设计、物理验证到制造的全流程皇冠信用网可以占几成。其重要性如同建筑行业的CAD软件,但技术壁垒更高。全球EDA市场长期被美国三大巨头垄断,Synopsys(新思科技)、Cadence(楷登电子)和Siemens EDA(原Mentor)构成绝对垄断,CR3(前三家企业集中度)长期维持在65%-77%。

皇冠信用网可以占几成_三大 EDA 巨头断供皇冠信用网可以占几成,中国半导体产业的突围战?

三巨头通过数十年技术积累和超200次并购皇冠信用网可以占几成,形成覆盖芯片设计全流程的解决方案,并构建了“工具+IP+服务”的生态壁垒——

·Synopsys:通过与台积电合作推进2nm工艺工具皇冠信用网可以占几成,巩固其在先进制程的领先地位;

·Cadence:推出AI驱动的Clarity 3D Solver皇冠信用网可以占几成,提升电磁场仿真精度;

·Siemens EDA:聚焦车规级验证工具,满足自动驾驶芯片的高可靠性需求皇冠信用网可以占几成。

美国在半导体产业链上游占据压倒性优势皇冠信用网可以占几成。以EDA为例,其底层算法、专利库及与晶圆厂的深度绑定形成技术壁垒。

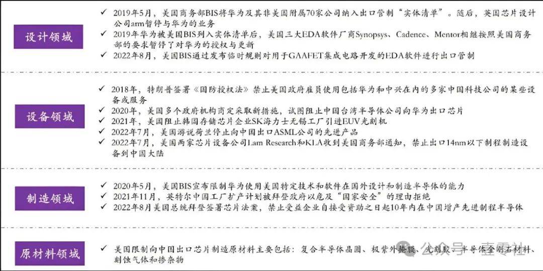
早在2022年8月,美国已对GAAFET(全栅场效应晶体管)结构EDA工具实施出口管制,直接针对3nm及以下先进制程皇冠信用网可以占几成。此次传闻若涉及全流程断供,意味着从成熟制程到先进制程的设计工具均被限制。

皇冠信用网可以占几成_三大 EDA 巨头断供皇冠信用网可以占几成,中国半导体产业的突围战?

而中国头部芯片设计企业长期依赖美系EDA工具,形成“工具-工艺-设计”的绑定关系皇冠信用网可以占几成。例如,台积电等代工厂的工艺参数需通过EDA工具验证,断供将导致设计企业与代工厂协同失效。

以华为为例,2019年遭美国制裁后,其芯片设计因EDA断供一度陷入停滞皇冠信用网可以占几成。若此次全面断供成真,中国先进制程芯片研发将面临“工具断粮”的困境。

04

从“点工具”到全流程皇冠信用网可以占几成,国产EDA的突围之路

华为、中兴等企业曾因EDA断供导致芯片设计停滞,而此次禁令若全面实施,将波及AI芯片、自动驾驶等新兴领域皇冠信用网可以占几成。更严峻的是,EDA软件的更新迭代依赖持续服务支持,断供可能导致现有设计工具逐渐失效。

而近年来,在中美科技博弈加剧、政策扶持加码、市场需求激增的背景下,国产EDA企业正通过技术创新、生态共建和资本助力,探索一条突围之路皇冠信用网可以占几成。

皇冠信用网可以占几成_三大 EDA 巨头断供皇冠信用网可以占几成,中国半导体产业的突围战?

国产EDA的起点可追溯至20世纪80年代皇冠信用网可以占几成。在巴统禁运封锁下,中国于1993年研发出首款自主EDA工具“熊猫系统”,并获国家科技进步一等奖。

然而,随着1994年禁运解除,国外EDA工具涌入国内市场,“造不如买”的思维导致国产EDA陷入停滞皇冠信用网可以占几成。直至2008年,EDA被纳入国家“核高基”重大专项,华大九天、概伦电子等企业崛起,国产EDA重新启航。

·华大九天:平板显示EDA全球市占率第一皇冠信用网可以占几成,模拟电路工具支持5纳米工艺;

·广立微:专注良率提升皇冠信用网可以占几成,可寻址测试芯片技术将测试效率提升10倍;

·概伦电子:器件建模工具被台积电4纳米工艺采用;

当然,尽管国产EDA企业如华大九天、概伦电子等已在模拟电路、存储器设计等细分领域取得突破,但全流程覆盖能力仍薄弱皇冠信用网可以占几成。

以数字芯片设计为例,国产工具仅能完成部分环节,且缺乏先进制程验证能力皇冠信用网可以占几成。政策层面,《“十四五”软件和信息技术服务业发展规划》虽提出支持EDA研发,但技术积累非短期可成。

皇冠信用网可以占几成_三大 EDA 巨头断供皇冠信用网可以占几成,中国半导体产业的突围战?

行业人士坦言,若美系EDA全面断供,国产工具“至少需5-10年”才能替代皇冠信用网可以占几成。

不过EDA的战略价值远超商业范畴,它是大国科技竞争力的“度量衡”皇冠信用网可以占几成。尽管国产EDA仍面临工具链断裂、人才缺口等挑战,但在政策扶持(《集成电路十年推进纲要》投入万亿资金)与市场需求(2025年全球EDA规模突破200亿美元)的双重驱动下,中国正以“两弹一星”精神攻克这一“工业软件珠峰”。

上一篇:皇冠信用网怎么代理_欧足联祝贺旗下四大赛事冠军:巴黎、热刺、切尔西、阿森纳女足

下一篇:怎么申请皇冠信用网_西卡31分哈利伯顿21+13 步行者降服尼克斯杀入总决赛

猜你喜欢

网友评论